kaiyuan开元官方在线入口集团
OA
邮箱
搜索
Search
CN
CN
EN
首页
关于kaiyuan开元官方在线入口
集团概况
组织架构
生产基地
荣誉资质
企业文化
发展历程
成员企业
新闻中心
集团动态
业务动态
企业活动
产品中心
kaiyuan开元(中国)
离心机
发电机
锅炉
压力容器
kaiyuan开元官方在线入口党建
党委简介
党建动态
招标公告
工程招标
采购招标
资产处置
中标公告
企业招聘
kaiyuan开元(中国)
close
首页
关于kaiyuan开元官方在线入口
集团概况
组织架构
生产基地
荣誉资质
企业文化
发展历程
成员企业
新闻中心
集团动态
业务动态
企业活动
产品中心
kaiyuan开元(中国)
离心机
发电机
锅炉
压力容器
kaiyuan开元官方在线入口党建
党委简介
党建动态
招标公告
工程招标
采购招标
资产处置
中标公告
企业招聘
kaiyuan开元(中国)
close
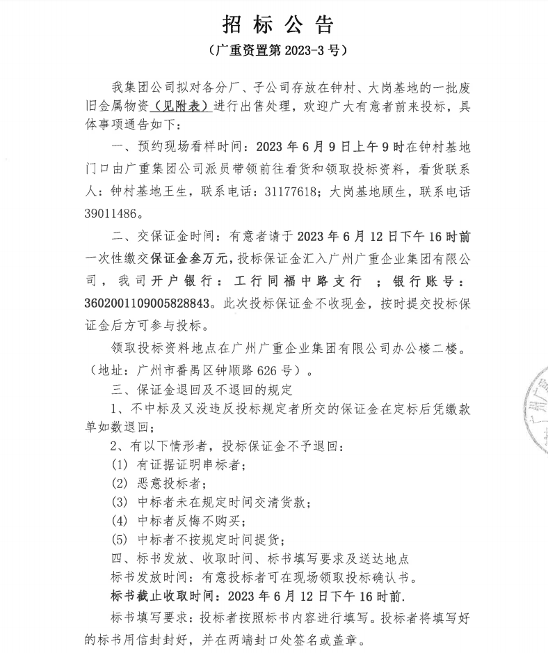
废旧金属物资处置(kaiyuan开元官方在线入口资置2023-3号)
浏览:2712次
发布时间:2023-06-06
附件:废旧金属物资清单.docx
上一篇
返回
下一篇
在线咨询
联系电话
020-31177633
售后服务
返回顶部
必赢(中国)biying·官方网页版
|
kubet(中国)官方网站
|
问鼎在线
|
雷火
|
Kaiyun(中国大陆)控股有限公司
|
热博(中国)REBO官方网站
|
乐竞网页版
|
华体会官方端网站登录入口
|
胜游(中国)SHENGYOU官方网站
|